Обновите эти СОПы: медотходы, лекарства, анафилактический шок
Скачивая книгу, вы соглашаетесь получать новости
и рассылки от Группы Актион.
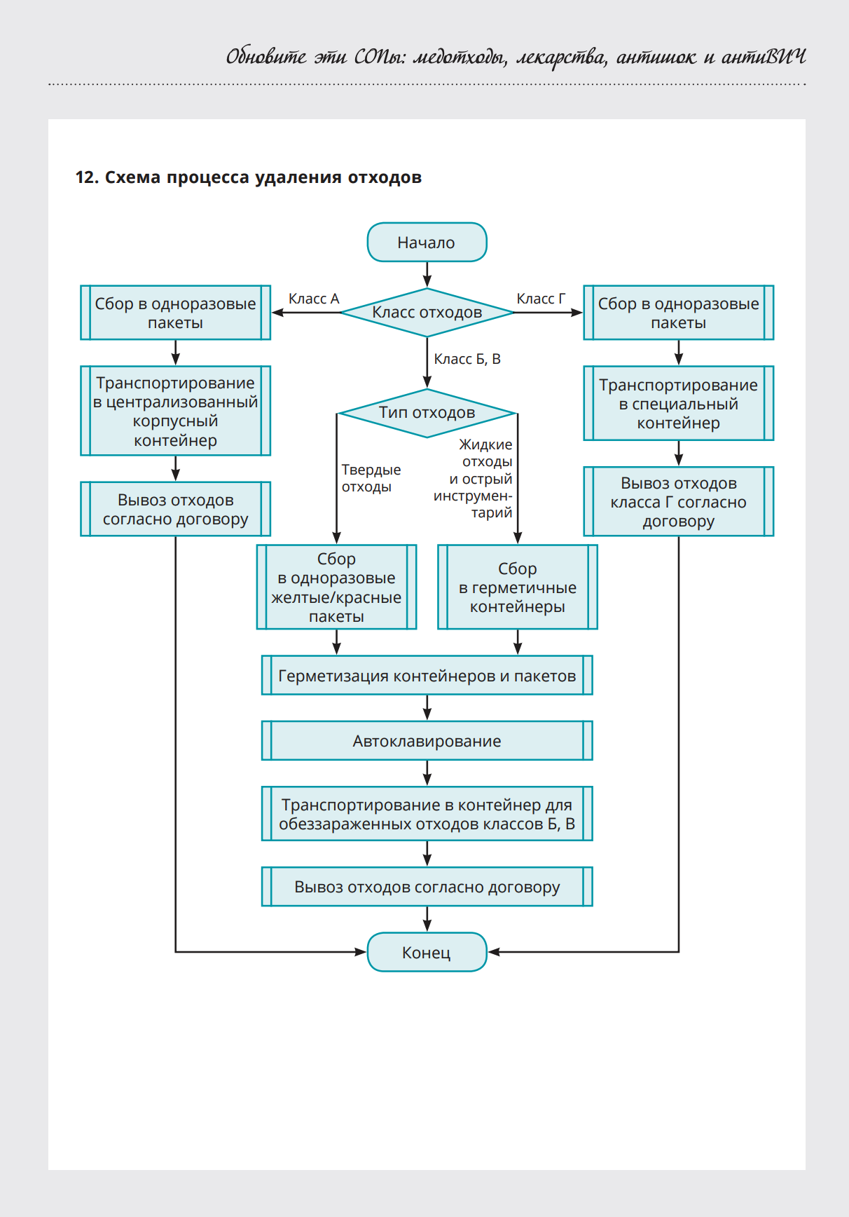
В книге найдете СОПы по последним требованиям к работе сестринской службы. Смотрите, как составить СОПы по медотходам по требованиям нового закона, что поменять в СОПе по хранению лекарств по новым требованиям и как поправить алгоритм работы по анафилактическому шоку по последним клиническим рекомендациям